天津大学&海南大学邓意达/王浩志&南洋理工大学徐梽川Angew(刘远博士一作):电化学尿素合成的高通量单原子催化剂理论筛选
发布时间:2025-11-06

传统尿素生产依赖高温高压的Haber-Bosch工艺,能耗高、碳排放大,且需先合成NH3再与CO2反应,环境负荷显著。相比之下,电化学尿素合成可在常温常压下将CO2与NO3⁻等氮源直接耦合生成尿素,被视为绿色低碳的替代路径。然而,该过程涉及16电子转移和复杂的C–N键形成,副反应多、选择性差,且缺乏高效稳定的催化剂和明确的设计原则,亟需通过理论手段系统筛选和优化催化剂。本文对超过40万种MN4C型单原子催化剂(SACs)进行了高通量理论筛选,以寻找适用于电化学尿素合成的优良候选材料。该策略使筛选效率比传统方法提高了94.8%。分析表明,Ti、V、Nb、Mo和Hf─N4C催化剂同时满足热力学稳定性、小分子有利吸附、抑制副反应、氢化及C–N耦合能垒低等关键标准。机理研究揭示了两种不同的C–N耦合路径,并表明N物种的氢化是后续耦合的前提。值得注意的是,研究发现NO3⁻还原与尿素合成极限电位之间存在线性关系,确立了NO3→*N活性作为催化剂筛选的可靠描述符。本工作为高效尿素电催化剂的合理设计提供了机理洞察和预测框架。
针对“电化学合成尿素”这一绿色路线,用计算方法系统筛选了41种MN4C型单原子催化剂。作者先设定五步判据:结构稳定、易吸附NO3⁻/CO2、抑制析氢、加氢能垒低、易C–N耦合,把需要计算的中间体数量从3690压缩到220,效率提高94.8 %,最终筛选出Ti、V、Nb、Mo、Hf-N4C五种候选材料。

图1. 尿素电合成MN4C催化剂的高通量筛选流程。a) MN4C催化剂中选择的元素。粉色代表主族金属元素,蓝色代表过渡金属元素。b) MN4C的俯视图和侧视图。c) 尿素合成电化学反应机理示意图。d) 基于5个标准的高通量筛选加速过程,包括形成能、吸附能、H吸附选择性、氢化势垒和C-N偶联选择,计算量和候选催化剂数量的相应变化。e) 高通量筛选对传统DFT计算的加速效应。

图2. 基于形成能和中间吸附自由能的MN4C催化剂初步筛选。a) MN4C的形成能。b) *CO2、*NO3和*COOH在MNC上的吸附自由能(M= Mg、Al、Ca、Sc、Ti、V、Cr、Mn、Fe、Co、Ni、Cu、Zn、Ga、Ge、Sr、Y、Zr、Nb、Mo、Tc、Ru、Rh、Pd、Ag、Cd、In、Sn、Sb、Ba、Hf、Ta、W、Re、Os、Ir、Pt、Au、Ti、Pb、Bi)。c) *CO2、*NO3、*COOH的晶格结构。d) 基于形成能和吸附自由能的选择条件和s筛选结果。

图3. MN4C催化剂的吸附选择性和第一步加氢热力学评价。a) *NO3对*H和b) *COOH对*H的吸附自由能比较。c) NO3和CO2第一步氢化反应的吉布斯自由能变化。d) Bader和e) MN4C中M原子的差分电荷(M=Ti,V,Nb,Mo和Hf)。

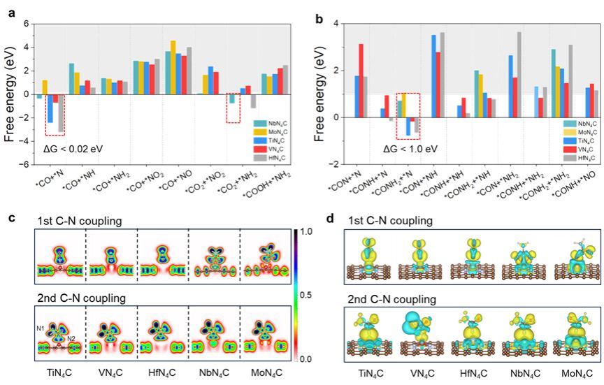
图4. MN4C催化剂上C-N耦合的能垒及电子结构。a)*N、*NH、*NH2、*NO、*NO2与*CO、*CO2、*COOH的耦合能垒对比。b)*N、*NH、*NH2、*NO与*CON、*CONH、*CONH2在MN4C(M=Nb、Mo、Ti、V和 Hf)上的耦合能垒对比。MN4C(M=Nb, Mo, Ti, V, Hf)的c) ELF(电子局域泛函)以及d)两种不同C-N耦合中间体的电荷密度图(第一种为C-N键耦合*CO+*N和*CO2+*NH2,上列;第二种为C-N键耦合*CONH2+*N,下列)。
计算结果表明,尿素形成存在两条主要C–N耦合路径:Ti、V、Hf以*CO+*N→CON为主;Nb、Mo则倾向CO2+*NH2→*CO2NH2。第二步C-N耦合一致倾向 *N+*CONH2,其电子结构分析表明,金属d轨道与N-p轨道的适度杂化既稳定了中间体,又保留了反应活性。

图5. 电子结构与轨道杂化分析。a) VN4C中M原子的态密度图以及 MoN4C 中的M 原子态密度图。蓝色阴影区域表示态密度的集中区域。VN4C和MoN4C的*NCONH2中间体的b) 晶格结构以及c) 的态密度图。红色框表示主要的轨道杂化峰。d) *NCONH2 中间体的 M-d和 N-p轨道之间轨道杂化的示意图。

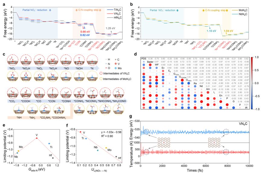
图6.反应路径、结构-性质关系以及热稳定性。a)TiN4C、VN4C、HfN4C和b) MoN4C、NbNC上的尿素生成过程的吉布斯自由能图示。c) 在VN4C和MoN4C上合成尿素的反应中间体的晶格结构。d) VN4C中电子和几何结构特征的相关图。e) 氮原子吸附的吉布斯自由能以及f) *NO转化为*N的UL与尿素合成的UL之间的相关性。g) AIMD中隐式溶剂作用下VN4C的平衡结构的能量和温度波动。
结果表明,NO3⁻→*N的极限电位与总反应的极限电位呈线性相关,可作为快速筛选催化剂的描述符。该工作为高效尿素电催化剂的高通量设计和机理理解提供了通用框架。



